Index of /~jburkardt/m_src/bvp_shooting_test
Parent Directory
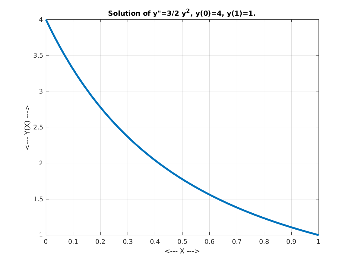
bvp1.png
bvp2.png
bvp_shooting_test.html
bvp_shooting_test.m
bvp_shooting_test.png
bvp_shooting_test.sh
bvp_shooting_test.txt
humps_deriv2.m
humps_fun.m
ode1.m
ode2.m