test_unimodal_test


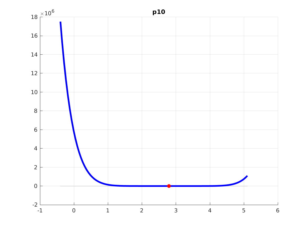
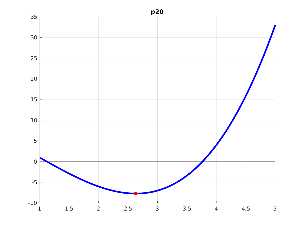
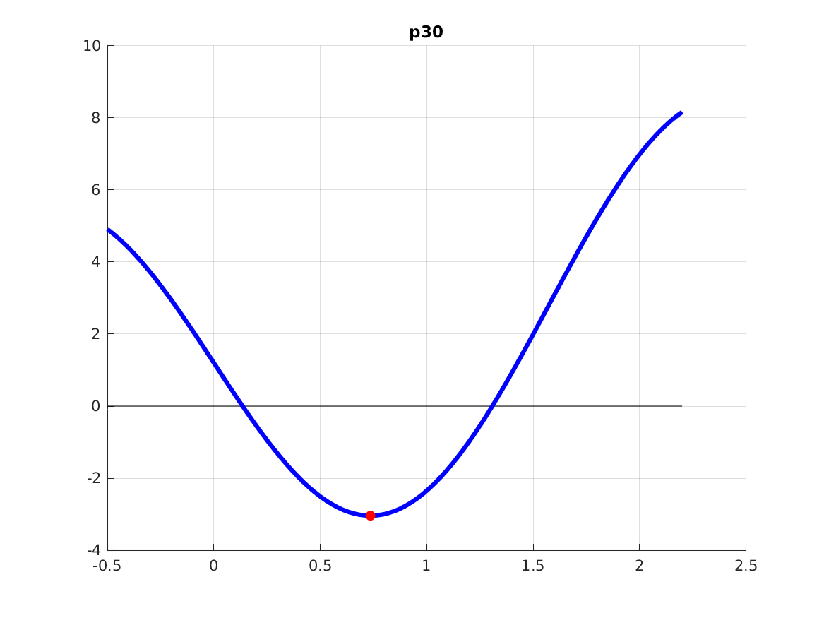
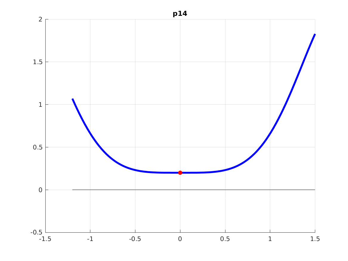
test_unimodal, a MATLAB code which calls test_unimodal(), which defines a number of unimodal functions, each one a scalar valued function of a scalar argument. Over a specified interval [a,b], each function decreases to a minimum value and then increases. These functions are designed to test the efficiency of algorithms for locating the minimizing argument, such as bisection, golden search, or Brent's method.

Licensing:

The information on this web page is distributed under the MIT license.

Related Data and Programs:

test_unimodal, a MATLAB code which defines a number of unimodal functions, each one a scalar valued function of a scalar argument. Over a specified interval [a,b], each function decreases to a minimum value and then increases. These functions are designed to test the efficiency of algorithms for locating the minimizing argument, such as bisection, golden search, or Brent's method.

Source Code:


Last revised on 16 March 2026.